dvbbs
English
手机APP
Help帮助
dvbbs
恢复默认设置
登录
注册
搜索
论坛展区
VIP申请
论坛索币转账
索币转CS帐号
索币兑换娱乐币
赞助索沛(1元=100索币)
Paypal Payment
免费领红包活动
代理商
道具:月饼手雷
转帐充值
正规军
游击队
抢地盘
开战队
SP投票选举
游戏托管/代练
战队公会
服务器日志
待判决案件
案底/Demo查询
帐号申诉(忘记密码或密保)
版块禁言
案底日志
骰子挑战(11种组合)
抢军火(新版)
军火库(旧版)
娱乐
战绩排行
黑榜提名
排名
CS1.6客户端下载
刷服补丁
sXe反作弊
CS中文打字器
下载
争霸赛
服务器IP
我要买
我要卖
充值RMB人民币
游戏卡管理
交易/游戏卡
1印度IN(
www.sorpack.com
)
2香港HK(
sorpack.com
)
3新加坡SG(
go5w.com
)
4韩国KR(
01ll.com
)
5备用SP(
sk00.com
)
6大陆华中(
湖北
)
7大陆华东(
浙江
)
8大陆华西(
四川
)
9大陆华北(
北京
)
10大陆华南(
福建
)
11索沛机器人(
AI问答
)
12国外线路
线路
我能做什么
>> 帝国SAS特战战队以和平的信念对待任何一个朋友。我们不爱战争,我们只爱搞基
搜一搜更多此类问题
索沛CS1.6论坛 CS反作弊 CS1.6下载 amxx sma插件 cs对战平台
→
索沛各大模式讨论专区
→
游击队根据地
→
Imper.Clan
您是本帖的第
397
个阅读者
树形
打印
标题:
不容易啊~~~~~~~~~~
cwh
头衔:山中人
等级:版主
索币:36
文章:8328
RMB:
0¥
战队:
Snow.Leopar
注册:2012年1月28日
楼主
不容易啊~~~~~~~~~~
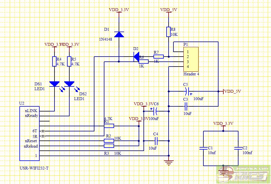
此主题相关图片如下:
画了好几天才画好,通过各种百度啊
2015-03-25 23:00:00
★赠送VIP帐号【无需发20贴以及等待2天】
cwh
头衔:山中人
等级:版主
索币:36
文章:8328
RMB:
0¥
战队:
Snow.Leopar
注册:2012年1月28日
第
2
楼
洗澡去
2015-03-25 23:01:00
★【没时间发帖也可以获得上万索币】
oooo882
头衔:每天睡够11小时
等级:警长
索币:2
文章:3197
RMB:
0¥
战队:
ACGer
注册:2012年6月27日
第
3
楼
这不是阿姆斯特朗回旋加速喷气式阿姆斯特朗炮的结构图么?
你退群就为了专心搞这个?
2015-03-25 23:13:00
★索沛游戏卡【免费赠送10万游戏币】
caibi_jia_jia
头衔:佳佳进化彩笔佳佳
等级:保安
索币:17
文章:336
RMB:
0¥
战队:逃兵
注册:2012年8月13日
第
4
楼
sf
2015-03-25 23:22:00
★【没时间发帖也可以获得上万索币】
cwh
头衔:山中人
等级:版主
索币:36
文章:8328
RMB:
0¥
战队:
Snow.Leopar
注册:2012年1月28日
第
5
楼
以下是引用
oooo882
在2015-3-25 23:13:00的发言:
这不是阿姆斯特朗回旋加速喷气式阿姆斯特朗炮的结构图么?
你退群就为了专心搞这个?
不是的,这个是一个wifi外接电路,很有前景的一个电路图,再修改修改,外加一些东西,这个可以卖很多钱的
2015-03-25 23:42:00
★赠送VIP帐号【无需发20贴以及等待2天】
ganesh
头衔:★Ds★甘蔗佬
等级:版主
索币:1206
文章:31120
RMB:
0¥
战队:逃兵
注册:2011年1月26日
第
6
楼
用户已被锁定
2015-03-25 23:43:00
★索币冲值方式【充值卡/Q币/游戏卡】
XiaoSngShiwang
头衔:安布雷拉族长
等级:富商
索币:144
文章:2189
RMB:
.98¥
战队:逃兵
注册:2013年10月21日
第
7
楼
看不懂
2015-03-26 0:33:00
★赠送VIP帐号【无需发20贴以及等待2天】
____satoshi____
等级:主管
索币:72
文章:558
RMB:
10¥
战队:逃兵
注册:2014年6月4日
第
8
楼
告诉你,装B要有底气,不要发
这种没底气的表情
2015-03-26 9:29:00
★赠送VIP帐号【无需发20贴以及等待2天】
cwh
头衔:山中人
等级:版主
索币:36
文章:8328
RMB:
0¥
战队:
Snow.Leopar
注册:2012年1月28日
第
9
楼
以下是引用
caibi_jia_jia
在2015-3-25 23:22:00的发言:
sf
操你,签名能再恶心点么
2015-03-26 13:53:00
★索币冲值方式【充值卡/Q币/游戏卡】
l970190689
头衔:人体描边大师
等级:督察
索币:29
文章:6441
RMB:
0¥
战队:逃兵
注册:2011年7月24日
第
10
楼
什么鬼 不久绕道头晕的电路图么
2015-03-26 16:55:00
★索币冲值方式【充值卡/Q币/游戏卡】
10
10
1/1页
1
快速回复:
不容易啊~~~~~~~~~~
发贴表情
内容限制:
字节.
发短信
我能做什么
我发表的主题
我参与的主题
基本资料修改
用户密码修改
联系资料修改
用户短信服务
编辑好友列表
用户收藏管理
个人文件管理
今日贴数图例
主题数图例
总帖数图例
在线图例
在线情况
用户组在线图例
文件集浏览
图片集浏览
Flash浏览
音乐集浏览
电影集浏览
贺卡发送
©
2007
sorpack
.Com
Powered By
Dvbbs
Version 7.1.0 Sp1
页面执行时间 0.34375 秒, 4 次数据查询